Tech Soft 3D, Inc. and NetFabb GmbH have announced that the latest version of netfabb Studio Professional, released on September 5, features Tech Soft 3D’s HOOPS Exchange. Tech Soft 3D is the leading provider of 3D software development tools for building world-class engineering applications. The company’s high-performance HOOPS Exchange technology will enable netfabb to provide its customers with access to over 20 proprietary and standard 3D file formats, directly from within the netfabb Studio Professional application.
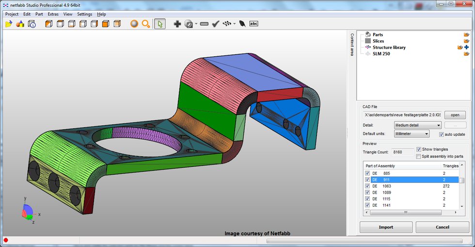
Netfabb Studio Professional is a trusted technology that enables 3D printer operators to bridge the gap between content and machine. With HOOPS Exchange included in netfabb Studio Professional, the product designer is no longer burdened with generating correct STL data for 3D printing.
Instead, the 3D printer operator can directly import the CAD data in the native file format supplied by the designer, significantly improving the workflow for more efficient 3D print production. In addition, allowing 3D printer operators access to the CAD data gives them better control of the final product, empowering them to correctly adjust the triangulation process to ensure fast and accurate 3D printing with results that match the initial intent.
“Netfabb relies on HOOPS Exchange to provide fast, accurate 3D CAD data access that ultimately offers their customers, the 3D printer operators, direct access to CAD data as if it was native,” says Gavin Bridgeman, VP of SDK products for Tech Soft 3D. “We’re pleased to see our technology playing an increasingly major role in the exciting new industries of 3D printing and Additive Manufacturing.”
“The ability to import CAD data directly into netfabb is a feature our customers have requested for a long time and we are very pleased to be able to offer a professional tool featuring more than 20 different CAD formats at a competitive price,” says Ulf Lindhe, Business Development Manager at netfabb.





