Since the release of the first version of Voxeldance Additive, more and more professionals have used our software and have provided valuable feedback and suggestions. Based on the feedback, we now have our mission clear. After six months of hard work and development, and during these unprecedented times, we are launching our new generation software: Voxeldance Additive 2.0, a faster and more powerful 3D printing data processing software.
- The updates in Voxeldance Additive 2.0 include:
- Automatic repair algorithm update
- 2D nesting algorithm update
- Support update for DLP
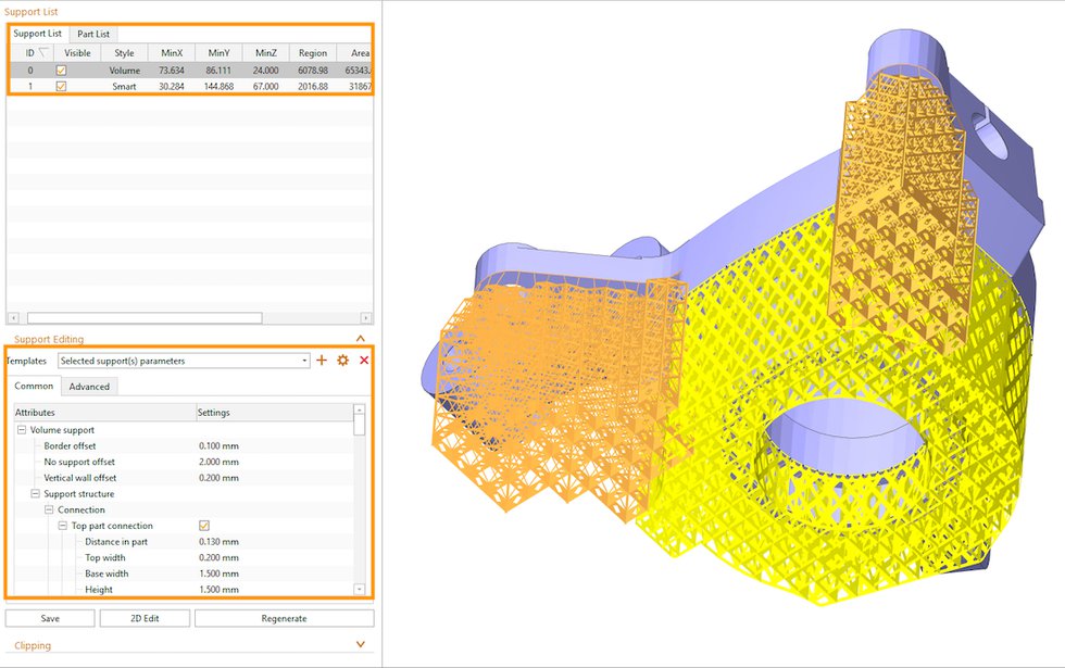
- Support module update for SLM
- Interactive update
The most important updates are the 2D nesting algorithm update, Support update for DLP and Support module update for SLM.
Here are some comments and 3D prints from our users and partners who have tested 2.0 version.
"Voxeldance made it easy to switch over from another software provider and allows for faster working, since calculations are rapid. Features which are additional in other software are already included from the start, without having the add on costs others offer. The support is great, quick and always very precise." - Marvin, 3D printing expert, Ego3D
"My settings for the smart supports are tuned enough to almost blindly trust the software. One small check for touchdown points and I can send to the printer. Automatic fixing is really "one hit" and it's fixed. Enough tools for manual modifications on board, if ever needed. 2.0 is really a milestone according [to] support generation and model preparation. Continuous improvement and direct contact to the developers makes the software really your own. If you need a function that is not already built in, just drop an email and you can be sure, it's in the pipeline." - Florian Seger, CEO, surface engine GmbH

"VoxelDance has enabled us to quickly go through several design iterations - maintaining focus on the product development. Instead of having to add support structures to each individual design, we used a Smart Support Template turning the printing part of the development into a click-and-print workflow. Thus, the designer had more time to work on the perfect fit design instead of spending hours on print preparation." - Christopher, CTO and co-founder, Dreigeist

The automatic repair algorithm update in Voxeldance Additive 2.0 is huge. We tested 4,000 models in Thingi10k database; the Repair success rate can reach 99%. Considering the complexity of the model could affect model repair efficiency, Voxeldance Additive 2.0 provides two different repair methods: standard repair and simple repair.
Standard repair can fully repair the model. Simple repair won't fix the intersections, so for complex models with a lot of intersections, the repair efficiency can be improved under the premise that the model can be successfully printed.


For DLP printing surface exposure technology, Voxeldance Additive 2.0 will release the latest generation of DLP smart support (bar support of scaffolding structure). Compared with the common bar support, the cross-connect structure of the DLP smart support is stronger and improves the printing success. DLP smart support can automatically avoid support and part interference and reduce post-processing time.

Bar supports are also available for DLP printing. Voxeldance Additive 2.0 adds a cross-linking method for connecting the border supports. The user could customize the parameters of the starting height, width, angle and interval height of the crossbar connection.

The SLM support module upgrade of Voxeldance Additive 2.0 includes automatic support scripts of various support types and flexible manual support. The support types include column support, lowest line support, body support, lowest point support, bottom plate, solid support and smart support. According to the setting angle, height and area parameters, users can customize different supports in different areas to meet a variety of 3D printing demands. More powerful manual support functions including support area list, support template modification, support anchor point editing, etc., can enable users to modify and add supports as they wish, to achieve the most perfect support design. In addition, the thickness of the linear support is increased, and the smart support adds a solid structure type.





The 2D nesting of Voxeldance Additive 2.0 is denser and more powerful. The placement density is increased from 0.5mm to 0.1mm, which greatly improves the utilization rate of the printing platform and saves printing costs. To meet the various printing needs of users, our software provides multiple placement strategies, including placement according to the height of the parts, from the centre or corner of the platform. This can avoid the increase of the blade stroke at the end of printing, shorten the printing time, and improve printing efficiency.


In terms of interaction, Voxeldance Additive 2.0 allows users to quickly drag the platform and zoom in and out of the view, without a middle mouse button, greatly improving the user experience. For users without network activation, we added a QR code activation function to facilitate users to activate the software and avoid the problem of manual activation errors.
If you are interested in learning more about Voxeldance software, visit voxeldance.com and apply a one month free trial.