Skip to content

Exactech to adopt LPW Technology's PowderSolve software for medical implant manufacturing

Exactech is to apply LPW Technology’s PowderSolve quality control software as it additively manufactures medical implants.

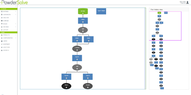
LPW Tech PowderSolve      Using PowderSolve to record and review powder history throughout the material lifecycle and traceability of material to individual component. - LPW Technology
LPW Tech PowderSolve Using PowderSolve to record and review powder history throughout the material lifecycle and traceability of material to individual component. - LPW Technology
Published:

American implant manufacturer, Exactech is to apply LPW Technology’s PowderSolve quality control software as it additively manufactures bone and joint restoration products.

Exactech sought a partnership with LPW to ensure the titanium powders it used in its 3D printing processes met stringent specifications before each repeat build. Since Exactech build implants for important joints like the hip, knee and shoulder, reliability is vital. A Chemically aggressive environment, the human body requires chemically inert parts to be inserted into it.

LPW’s PowderSolve, like its PowderTrace storage and transport hopper, is designed to monitor and control powder condition, and adds traceability, reliability and confidence in the build component. When metal powders are reused they can pick up oxygen and are at risk of being contaminated if not handled properly. ISO 13485 certified, LPW provides a comprehensive powder testing service performing sieve analysis and chemical verification and oxygen and nitrogen determination on recycled powders. Here, LPW can identify any critical changes to the titanium powder prior to reuse.

Exactech was recently involved in the testing process for EOSStainlessSteel 17-4PH IndustryLine material which will also be harnessed in the medical sector. Adopting PowderSolve, the company is expecting to enjoy quicker and more efficient development processes when manufacturing medical implants.

“Using PowderSolve, the ability to know the material condition and to track the powder history, or genealogy, through different blends, repeated uses and different batches ensures full metal powder traceability in every individual part that we build,” said Ron Green, Exactech’s Senior Director of Manufacturing Operations. “The assurance that this presents to a surgeon, delivering enhanced patient mobility through Exachtech’s implants, cannot be underestimated.”

John Hunter, General Manager of LPW Technology added: “Knowing the condition of your powder at every step of the way is important to have confidence in the integrity of the final build part and helps avoid costly failures and component rejection.”

More in Software & Simulation

See all

More from TCT Team

See all

From our partners